深圳市百盛新紀元半導體有限公司,自成立以來,始終堅守誠信為本的原則,專注于半導體領域的技術創新與服務提升。我們專注于DC-DC升壓轉換芯片、降壓轉換芯片、MOS場效應管、LDO穩壓芯片、鋰電池充電管理芯片、鋰電池保護系統芯片、過壓過流保護芯片、電壓檢測芯片的研發與銷售,憑借多年的半導體銷售從業經驗和公司經驗豐富的FAE團隊,我們為客戶提供優質的產品和全方位的服務。
我們的產品廣泛應用于智能機器人、無線充、移動電源、無人機、安防監控、車載導航、行車記錄、暖手寶、補水儀、玩具等領域,以卓越的性能和穩定的品質贏得了客戶的廣泛贊譽。無論是產品的性能還是服務的質量,我們都力求做到最好,以滿足客戶不斷變化的需求。
百盛新紀元秉持倉儲式的經營理念,以誠信、感恩、服務為宗旨,致力于為客戶提供多元化、全方位的優質服務。我們深知,只有真正站在客戶的角度思考問題,才能贏得客戶的信賴和支持。因此,我們始終堅持用心服務,用心傾聽,用心滿足客戶的每一個需求。

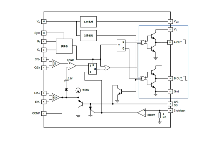
EG3846:定頻電流模式控制的電源管理芯片,優化系統性能與靈活應用
詳情
芯片描述
EG3846采用定頻電流模式控制,改善了系統的線電壓調節率和負載響應特征,簡化了控制環路的設計。EG3846內置精度達1%帶隙可調基準電壓、高頻振蕩器、誤差放大器、差動電流檢測放大器、欠電壓鎖定電路以及軟啟動電路,具有推挽變換自動對稱校正、并聯運行、外部關斷、雙脈沖抑制以及死區時間調節等功能。
自動前饋補償。 可編程控制的逐個脈沖限流功能。 推挽輸出結構下自動對稱校正。 負載響應特性好。 可并連運行,適用于模塊系統。 內置差動電流檢測放大器,共模輸入范圍寬。 雙脈沖抑制功能。 大電流圖騰柱式輸出,輸出峰值電流500mA。 精密帶隙基準電源,精度士1%。 內置欠電壓鎖定電路。 內置軟啟動電路。 具有外部關斷功能。 工作頻率高達500KHz 逆變器電源 大功率高頻開關電源 直流脈寬調速系統 UPS電源 DC/DC直流變換器 大功率充電器芯片特點
應用領域
深圳市百盛新紀元半導體有限公司
鄭曉曉
2851339680
13534212799 / 0755-6130 3950
郵箱:Parkson@szparkson.net
公司:深圳市福田區華強北賽格廣場24樓2405A