深圳市百盛新紀元半導體有限公司,自成立以來,始終堅守誠信為本的原則,專注于半導體領域的技術創新與服務提升。我們專注于DC-DC升壓轉換芯片、降壓轉換芯片、MOS場效應管、LDO穩壓芯片、鋰電池充電管理芯片、鋰電池保護系統芯片、過壓過流保護芯片、電壓檢測芯片的研發與銷售,憑借多年的半導體銷售從業經驗和公司經驗豐富的FAE團隊,我們為客戶提供優質的產品和全方位的服務。
我們的產品廣泛應用于智能機器人、無線充、移動電源、無人機、安防監控、車載導航、行車記錄、暖手寶、補水儀、玩具等領域,以卓越的性能和穩定的品質贏得了客戶的廣泛贊譽。無論是產品的性能還是服務的質量,我們都力求做到最好,以滿足客戶不斷變化的需求。
百盛新紀元秉持倉儲式的經營理念,以誠信、感恩、服務為宗旨,致力于為客戶提供多元化、全方位的優質服務。我們深知,只有真正站在客戶的角度思考問題,才能贏得客戶的信賴和支持。因此,我們始終堅持用心服務,用心傾聽,用心滿足客戶的每一個需求。

EG1253:高性價比PWM控制器,適用于中大功率反激與正激電源
詳情
芯片描述
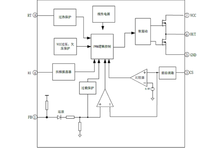
EG1253是一款高性價比電流模式PWM控制器,適合于中、大等功率反激電源方案以及正激電源方案。
EG1253內置抖頻功能,具有優良的EMI特性。芯片采用綠色節能模式和打嗝模式控制輕負載和零負載。
EG1253內置有完備的保護功能:VCC欠壓保護(UVLO)、VCC過壓保護(VOP)、逐周期電流限制、過載保護、過熱保護、軟啟動等。
芯片特點
優良的EMI特性
外圍器件少
外置NTC溫度保護功能
光耦開路保護
最大占空比50%
電流模式控制
外置電阻可設PWM頻率
綠色模式和打嗝模式控制
逐周期電流限制
內置前沿消隱
內置斜坡補償
低啟動電流
封裝形式SOP8、DIP8
應用領域
鉛酸電池充電器
鋰電池充電器
LED屏
適配器
電機驅動電源
深圳市百盛新紀元半導體有限公司
鄭曉曉
2851339680
13534212799 / 0755-6130 3950
郵箱:Parkson@szparkson.net
公司:深圳市福田區華強北賽格廣場24樓2405A