深圳市百盛新紀元半導體有限公司,自成立以來,始終堅守誠信為本的原則,專注于半導體領域的技術創新與服務提升。我們專注于DC-DC升壓轉換芯片、降壓轉換芯片、MOS場效應管、LDO穩壓芯片、鋰電池充電管理芯片、鋰電池保護系統芯片、過壓過流保護芯片、電壓檢測芯片的研發與銷售,憑借多年的半導體銷售從業經驗和公司經驗豐富的FAE團隊,我們為客戶提供優質的產品和全方位的服務。
我們的產品廣泛應用于智能機器人、無線充、移動電源、無人機、安防監控、車載導航、行車記錄、暖手寶、補水儀、玩具等領域,以卓越的性能和穩定的品質贏得了客戶的廣泛贊譽。無論是產品的性能還是服務的質量,我們都力求做到最好,以滿足客戶不斷變化的需求。
百盛新紀元秉持倉儲式的經營理念,以誠信、感恩、服務為宗旨,致力于為客戶提供多元化、全方位的優質服務。我們深知,只有真正站在客戶的角度思考問題,才能贏得客戶的信賴和支持。因此,我們始終堅持用心服務,用心傾聽,用心滿足客戶的每一個需求。

EG4321:AC/DC電源鋰電池充電管理芯片,集成LED指示與高效充電控制
詳情
芯片描述
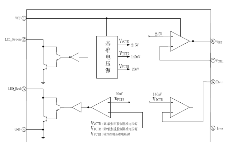
EG4321是一款專用于AC/DC電源的鋰電池充電管理芯片,具有恒壓、恒流、轉燈狀態自動轉換的功能,同時內部集成了雙燈LED充電指示轉換電路及驅動電路,大大簡化了外部元件的數量,大大提高了系統穩定性及降低了生產成本。
EG4321內部集成了2.5V基準電壓源、140mV基準電壓源、20mV基準電壓源,EG4321集成了兩個運算放大器、一個電流比較器、LED控制驅動電路等。2.5V的基準電壓源與內部一個運算放大器組成一路精準的電壓控制電路,用戶可以通過設置電壓采樣的兩個外部電阻的大小來調節出鋰電池恒壓段所需的輸出電壓大小;140mV的基準電壓源與內部另一個運算放大器組成一路精準的電流控制電路,用戶可以通過設置外部電流采樣電阻的大小來調節出鋰電池恒流段所需的輸出電流大小,20mV的基準電壓源與內部的電流比較器組成一路精準的雙燈LED控制電路。
專用于鋰電池充電控制,集成了恒壓、恒流、轉燈控制模塊 內部集成了精準的三路電壓基準參考源,專用于恒壓、恒流及轉燈的模塊電路基準源 內部集成了雙燈LED充電指示轉換電路及驅動電路 很少的外部元件 易于補償 低靜態工作電流:1.6mA 各類鋰電池充電器 平衡車充電器 逆變器充電器 電動車充電器芯片特點
應用領域
深圳市百盛新紀元半導體有限公司
鄭曉曉
2851339680
13534212799 / 0755-6130 3950
郵箱:Parkson@szparkson.net
公司:深圳市福田區華強北賽格廣場24樓2405A