深圳市百盛新紀元半導體有限公司,自成立以來,始終堅守誠信為本的原則,專注于半導體領域的技術創新與服務提升。我們專注于DC-DC升壓轉換芯片、降壓轉換芯片、MOS場效應管、LDO穩壓芯片、鋰電池充電管理芯片、鋰電池保護系統芯片、過壓過流保護芯片、電壓檢測芯片的研發與銷售,憑借多年的半導體銷售從業經驗和公司經驗豐富的FAE團隊,我們為客戶提供優質的產品和全方位的服務。
我們的產品廣泛應用于智能機器人、無線充、移動電源、無人機、安防監控、車載導航、行車記錄、暖手寶、補水儀、玩具等領域,以卓越的性能和穩定的品質贏得了客戶的廣泛贊譽。無論是產品的性能還是服務的質量,我們都力求做到最好,以滿足客戶不斷變化的需求。
百盛新紀元秉持倉儲式的經營理念,以誠信、感恩、服務為宗旨,致力于為客戶提供多元化、全方位的優質服務。我們深知,只有真正站在客戶的角度思考問題,才能贏得客戶的信賴和支持。因此,我們始終堅持用心服務,用心傾聽,用心滿足客戶的每一個需求。

CN3301:寬電壓PFM升壓型多節電池充電控制集成電路,高效管理充電過程
詳情
產品參數
主要功能:PFM升壓型多節電池充電管理集成電路
工作模式:開關式
電池種類:鋰電池,磷酸鐵鋰電池
電池數量:多節
輸入電壓范圍:4.5V-32V
工作電流:380微安@VIN=12V
太陽能供電:是
熱調制:否
封裝形式:SSOP10
最大輸出功率:40W
芯片使能:否
內置功率管:否
概述:
CN3301是一款工作于4.5V到32V的PFM升壓型多節電池充電控制集成電路。 CN3301采用涓流,恒流和準恒壓模式(Quasi-CVTM)對電池進行充電管理,內部集成有基準電壓源,電感電流檢測單元,控制電路和片外場效應晶體管驅動電路等,具有外部元件少,電路簡單等優點。
當接通輸入電源后,CN3301進入充電狀態,控制片外N溝道MOSFET導通,電感電流上升,當上升到外部電流檢測電阻設置的上限時,片外N溝道MOSFET截止,電感電流下降,電感中的能量轉移到電池中。當電感電流下降到外部電流檢測電阻設置的下限時,片外N溝道MOSFET再次導通,如此循環。當FB管腳電壓第一次達到內部設置的1.205V(典型值)時,CN3301進入準恒壓充電模式,以較小電流對電池充電。只有當FB管腳電壓第二次達到1.205V時,充電過程才結束,片外N溝道MOSFET保持截止狀態。在充電結束狀態,當FB管腳電壓下降到再充電閾值時,CN3301再次進入充電狀態。CN3301最高工作頻率可達1MHz,工作溫度范圍從-40℃到+85℃。
其他功能包括太陽能最大功率點跟蹤功能,符合JEITA標準的電池溫度監測功能,電池過壓保護,芯片過溫保護,兩個漏極開路狀態指示輸出端等。
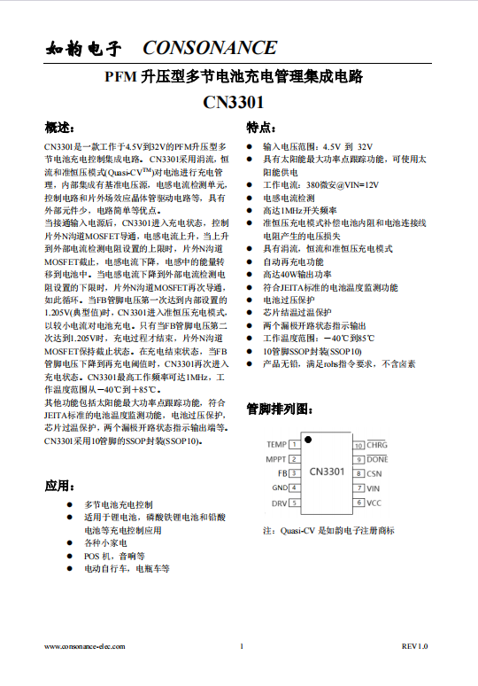
CN3301采用10管腳的SSOP封裝(SSOP10)。
應用:
l 多節電池充電控制
l 適用于鋰電池,磷酸鐵鋰電池和鉛酸電池等充電控制應用
l 各種小家電
l POS機,音響等
l 電動自行車,電瓶車等
特點:
l 輸入電壓范圍:4.5V 到 32V
l 具有太陽能最大功率點跟蹤功能,可使用太陽能供電
l 工作電流:380微安@VIN=12V
l 電感電流檢測
l 高達1MHz開關頻率
l 準恒壓充電模式補償電池內阻和電池連接線電阻產生的電壓損失
l 具有涓流,恒流和準恒壓充電模式
l 自動再充電功能
l 高達40W輸出功率
l 符合JEITA標準的電池溫度監測功能
l 電池過壓保護
l 芯片結溫過溫保護
l 兩個漏極開路狀態指示輸出
l 工作溫度范圍:-40℃到85℃
l 10管腳SSOP封裝(SSOP10)
l 產品無鉛,滿足rohs指令要求,不含鹵素
深圳市百盛新紀元半導體有限公司
鄭曉曉
2851339680
13534212799 / 0755-6130 3950
郵箱:Parkson@szparkson.net
公司:深圳市福田區華強北賽格廣場24樓2405A