十一年優秀供應商
深圳市百盛新紀元半導體有限公司,自成立以來,始終堅守誠信為本的原則,專注于半導體領域的技術創新與服務提升。我們專注于DC-DC升壓轉換芯片、降壓轉換芯片、MOS場效應管、LDO穩壓芯片、鋰電池充電管理芯片、鋰電池保護系統芯片、過壓過流保護芯片、電壓檢測芯片的研發與銷售,憑借多年的半導體銷售從業經驗和公司經驗豐富的FAE團隊,我們為客戶提供優質的產品和全方位的服務。
我們的產品廣泛應用于智能機器人、無線充、移動電源、無人機、安防監控、車載導航、行車記錄、暖手寶、補水儀、玩具等領域,以卓越的性能和穩定的品質贏得了客戶的廣泛贊譽。無論是產品的性能還是服務的質量,我們都力求做到最好,以滿足客戶不斷變化的需求。
百盛新紀元秉持倉儲式的經營理念,以誠信、感恩、服務為宗旨,致力于為客戶提供多元化、全方位的優質服務。我們深知,只有真正站在客戶的角度思考問題,才能贏得客戶的信賴和支持。因此,我們始終堅持用心服務,用心傾聽,用心滿足客戶的每一個需求。

PL4057 1A鋰離子電池線性充電器芯片
詳情
一般說明
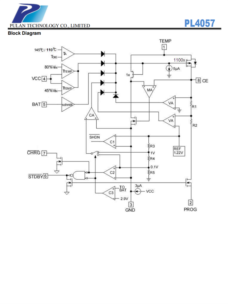
PL4057是一個完整的恒流/恒壓線性充電器。在底部的熱增強8-PIN SOP包和低外部組件計數使PL4057非常適合便攜式應用。此外,PL4057是專門設計的工作在USB電源規格。
由于內部的PMOSFET結構,不需要外部感應電阻,也不需要阻塞二極管。熱反饋在高功率運行或高環境溫度時調節充電電流以限制模具溫度。充電電壓固定在4.2V / 4.34V,充電電流可以用單個電阻器進行外部編程。在達到最終浮子電壓后,當充電電流降至程序值的1/10時,PL4057自動終止充電循環。
當輸入電源(墻壁適配器或USB電源)被拆除時,PL4057自動進入低電流狀態,使電池消耗電流小于2μA。PL4057可以進入關閉模式,將電源電流降至55μA。
其他功能包括電池溫度監測器,欠壓鎖定,自動充電和兩個狀態針腳來指示充電和充電終止。
特征
●保護電池電池反向連接
●可編程充電電流高達1A
●無MOSFET感測電阻或阻塞二極管需要
●完整的線性充電器在SOP8封裝的單電池鋰離子電池。
●恒流/恒壓操作與熱調節,以最大限度地提高速率,而沒有過熱的風險。
●預設4.2V / 4.34V充電電壓與±1%精度
●自動充電
●兩個充電狀態指示充電狀態,無電池和電池故障指示燈
●C/10充電終止
●55μA電源電流在關機
●2.9V滴流電流充電閾值
●軟啟動限制涌入電流
●電池溫度感應
應用
●蜂窩電話
●數碼靜態相機
●MP3播放器
●藍牙應用程序
●便攜式設備
PL4057是一個完整的恒流/恒壓線性充電器。在底部的熱增強8-PIN SOP包和低外部組件計數使PL4057非常適合便攜式應用。此外,PL4057是專門設計的工作在USB電源規格。
由于內部的PMOSFET結構,不需要外部感應電阻,也不需要阻塞二極管。熱反饋在高功率運行或高環境溫度時調節充電電流以限制模具溫度。充電電壓固定在4.2V / 4.34V,充電電流可以用單個電阻器進行外部編程。在達到最終浮子電壓后,當充電電流降至程序值的1/10時,PL4057自動終止充電循環。
當輸入電源(墻壁適配器或USB電源)被拆除時,PL4057自動進入低電流狀態,使電池消耗電流小于2μA。PL4057可以進入關閉模式,將電源電流降至55μA。
其他功能包括電池溫度監測器,欠壓鎖定,自動充電和兩個狀態針腳來指示充電和充電終止。
特征
●保護電池電池反向連接
●可編程充電電流高達1A
●無MOSFET感測電阻或阻塞二極管需要
●完整的線性充電器在SOP8封裝的單電池鋰離子電池。
●恒流/恒壓操作與熱調節,以最大限度地提高速率,而沒有過熱的風險。
●預設4.2V / 4.34V充電電壓與±1%精度
●自動充電
●兩個充電狀態指示充電狀態,無電池和電池故障指示燈
●C/10充電終止
●55μA電源電流在關機
●2.9V滴流電流充電閾值
●軟啟動限制涌入電流
●電池溫度感應
應用
●蜂窩電話
●數碼靜態相機
●MP3播放器
●藍牙應用程序
●便攜式設備
●USB總線供電的充電器
聯系我們(公司至今已銷售IC十五年)
深圳市百盛新紀元半導體有限公司
鄭曉曉
2851339680
13534212799 / 0755-6130 3950
郵箱:Parkson@szparkson.net
公司:深圳市福田區華強北賽格廣場24樓2405A
Update Required
To play the media you will need to either update your browser to a recent version or update your Flash plugin.