深圳市百盛新紀元半導體有限公司,自成立以來,始終堅守誠信為本的原則,專注于半導體領域的技術創新與服務提升。我們專注于DC-DC升壓轉換芯片、降壓轉換芯片、MOS場效應管、LDO穩壓芯片、鋰電池充電管理芯片、鋰電池保護系統芯片、過壓過流保護芯片、電壓檢測芯片的研發與銷售,憑借多年的半導體銷售從業經驗和公司經驗豐富的FAE團隊,我們為客戶提供優質的產品和全方位的服務。
我們的產品廣泛應用于智能機器人、無線充、移動電源、無人機、安防監控、車載導航、行車記錄、暖手寶、補水儀、玩具等領域,以卓越的性能和穩定的品質贏得了客戶的廣泛贊譽。無論是產品的性能還是服務的質量,我們都力求做到最好,以滿足客戶不斷變化的需求。
百盛新紀元秉持倉儲式的經營理念,以誠信、感恩、服務為宗旨,致力于為客戶提供多元化、全方位的優質服務。我們深知,只有真正站在客戶的角度思考問題,才能贏得客戶的信賴和支持。因此,我們始終堅持用心服務,用心傾聽,用心滿足客戶的每一個需求。
3V升壓9V1A,3V升壓12V1A芯片,可調限流,低功耗
詳情
3V升壓9V1A,3V升壓12V1A升壓芯片。寬輸入電壓到12V,最高輸出電壓13V,低功耗,可調限流(輸入端),高效率升壓IC。
PL7512 是一顆電流控制模式升壓轉化器,脈波寬度調變(PWM), 內置 15m?/10A/14VMOSFET, 能做大功率高轉換效率, 周邊元件少節省空間, 適合用在行動裝置,寬工作電壓2.7V~12V, 單節與雙節鋰電池都能使用, 精準反饋電壓 1.2V(±2%), 過電流保護通過外部電阻調整, 電流控制模式讓暫態響應與系統穩定性佳, 輕載進入省電模式(Skip Mode), 達到輕載高效率,封裝為 SOP-8L(EP)。
特性
? 工作電壓范圍 2.7V~12V
? 可調輸出電壓最高 13V
? 固定工作頻率 400kHz
? VFB 反饋電壓1.2V(±2%)
? 內置 15m?,10A,14V MOSFET
? 關機耗電流最大1μA
? 過溫保護 150℃
? 內置軟啟動
? 可調過電流保護 2A~10A
? 封裝 SOP-8L(EP)
應用范圍
? 快充移動電源
? 藍牙音箱
? 手持式產品
? 充電器
? 電子煙

應用元件
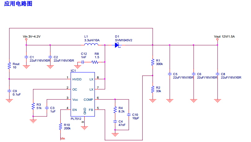
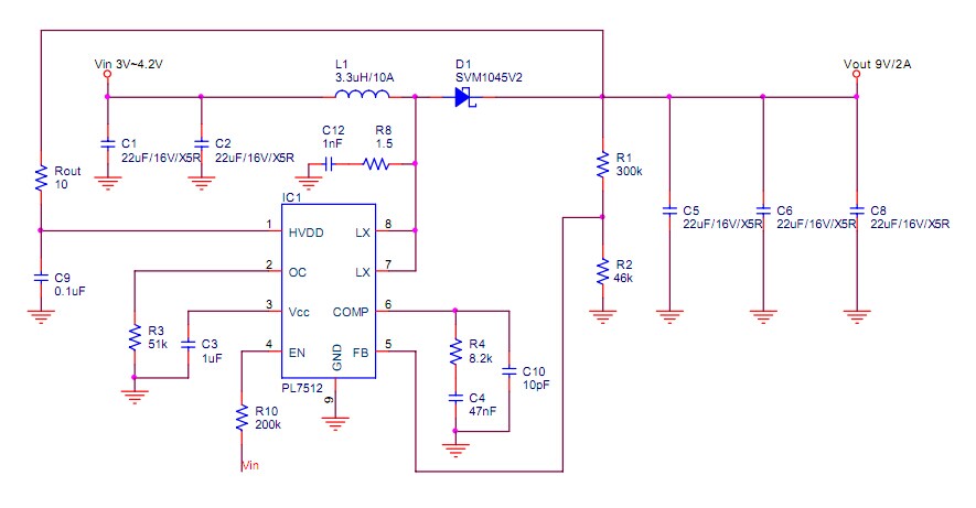
? C1,C2,C5,C6,C8:輸入與輸出穩壓濾波電容。
? C9:HVDD 濾波電容。
? C3:HVDD 經過內部穩壓管到 Vcc 產生 5V,此電壓會提供內部電路與驅動 MOS,需要加
穩壓電容。
? C4,C10,R4:系統補償回路元件,關系到 LX 方波穩定度與暫態響應速度。
? R1,R2:FB 分壓電阻,決定輸出電壓,R1 使用300k?~500k?。
? R3:改變阻值,調整過電流保護點。
? R10:EN 到輸入上拉電阻,控制 EN 下拉地,開關 IC。
? Rout:HVDD 限流電阻,避免輸出電壓過高,擊傷 IC。
? C12,R8:突波吸收元件,降低 LX 開關切換突波。
? L1:電感具有儲能與濾波功用,感值越大電流漣波越小,相對感值越小漣波越大。選用電感
注意電感是否適合高頻操作,及電感額定飽和電流值。
? D1:當 LX 截止時,D1 肖特基管導通,提供電感放電回路

功能說明
軟起動
IC 內置軟起動功能,開機利用軟啟動限制 PWM 占空比,讓占空比慢慢打開,避免瞬間輸入涌浪電流過大。
EN 開關控制
EN 小于 0.6V 將 IC 關閉,關機 HVDD 最大耗電流 1ìA,EN 大于 1.1V 啟動 IC;輸入電壓大于 5V,在輸入與 EN 之間接 200k?。
過電流保護(OCP)
檢測通過 LX 與 GND 之間 MOS 電流,也就是電感峰值電流,觸發過電流會將占空比縮小,限制電感電流,輸出電壓也會降低;當占空比 50%以上觸發 OCP,為了讓 PWM 穩定方波,IC內部做斜率補償,占空比越大 OCP 會降低,透過外部電阻 R3 調整 OCP,R3 選用參考以下圖表,電阻值 150k?~51k?,OCP 2A~10A,OC Pin 不能空接。
過溫保護
IC 內部晶片溫度達到 150℃,降內部 MOS 關閉保護晶片,等溫度降低到 130℃再打開。
輸入低電壓應用
輸入電壓低于 4.5V,像是單節鋰電池,將 HVDD Pin 接到輸出端,提高 Vcc=5V 降低 MOS 阻抗,提升轉換效率;輸入電壓高于 4.5V,HVDD 接到輸入端。



深圳市百盛新紀元半導體有限公司
鄭曉曉
2851339680
13534212799 / 0755-6130 3950
郵箱:Parkson@szparkson.net
公司:深圳市福田區華強北賽格廣場24樓2405A