深圳市百盛新紀元半導體有限公司,自成立以來,始終堅守誠信為本的原則,專注于半導體領域的技術創新與服務提升。我們專注于DC-DC升壓轉換芯片、降壓轉換芯片、MOS場效應管、LDO穩壓芯片、鋰電池充電管理芯片、鋰電池保護系統芯片、過壓過流保護芯片、電壓檢測芯片的研發與銷售,憑借多年的半導體銷售從業經驗和公司經驗豐富的FAE團隊,我們為客戶提供優質的產品和全方位的服務。
我們的產品廣泛應用于智能機器人、無線充、移動電源、無人機、安防監控、車載導航、行車記錄、暖手寶、補水儀、玩具等領域,以卓越的性能和穩定的品質贏得了客戶的廣泛贊譽。無論是產品的性能還是服務的質量,我們都力求做到最好,以滿足客戶不斷變化的需求。
百盛新紀元秉持倉儲式的經營理念,以誠信、感恩、服務為宗旨,致力于為客戶提供多元化、全方位的優質服務。我們深知,只有真正站在客戶的角度思考問題,才能贏得客戶的信賴和支持。因此,我們始終堅持用心服務,用心傾聽,用心滿足客戶的每一個需求。
3V,3.3V轉9V,3V,3.3V轉12V升壓芯片
詳情
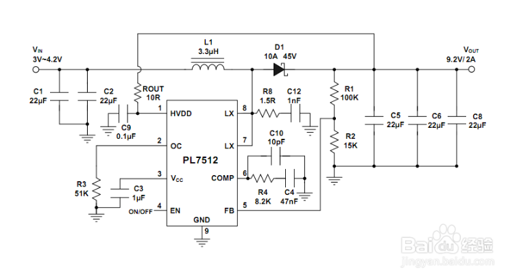
PL7512使用于3V,3.3V輸入,轉9V1.5A,12V1A升壓輸出。
PL7512是顆DC-DC升壓轉化器,內置15mΩ超低內阻的功率MOS管,使PL7512提供更高的升壓轉換效率,1.2V的精密基準電壓。PL7512采用SOP8封裝,底部加散熱片,可節省PCB空間。
特點:
寬范圍工作電壓:2.7V~12V
可調輸出電壓到13V
PWM固定頻率:140KHZ
內置14V 10A,15mΩ功率MOS
關斷電流:最大1μA
過溫保護
內置軟啟動
可調過流保護:1A ~10A
封裝:SOP8
PL7512輸入電壓范圍寬,常使用于鋰電池或者5V輸入,升壓輸出9V2A或者12V1.5A的應用中。特別是搭配FP6601Q,組成QC3.0快充輸出電路。例如:5V輸入時,搭配FP6601Q,可適用于多口的QC3.0快充充電器,排插等。



3V升壓5V,3V升壓9V,3V升壓12V
3.3V升壓5V,3.3V升壓9V,3.3V升壓12V
3.7V升壓5V,3.7V壓9V,3.3V升壓12V
3.7V升壓5V,3.7V升壓9V,3.7V升壓12V
5V升壓8V,5V升壓9V,5V升壓12V,
3V轉5V,3V轉9V,3V轉12V
3.3V轉5V,3.3V轉9V,3.3V轉12V
3.7V轉5V,3.7V轉9V,3.7V轉12V
5V轉8V,5V轉9V,5V轉12V,
3V升壓5V1A,5V2A,5V3A,
3V升壓9V1A,9V2A,
3V升壓12V1A,12V1.5A
3.3V升壓5V1A,5V2A,5V3A,
3.3V升壓9V1A,9V2A,
3.3V升壓12V1A,12V1.5A
3.7V升壓5V1A,5V2A,5V3A,
3.7V升壓9V1A,9V2A,
3.7V升壓12V1A,12V1.5A
5V升壓8V1A,8V2A,
5V升壓9V1A,9V2A,5V升壓12V1A,12V1.5A
3V轉5V1A,5V2A,5V3A,
3V轉9V1A,9V2A,
3V轉12V1A,12V1.5A
3.3V轉5V1A,5V2A,5V3A,
3.3V轉9V1A,9V2A,
3.3V轉12V1A,12V1.5A
3.7V轉5V1A,5V2A,5V3A,
3.7V轉9V1A,9V2A,
3.7V轉12V1A,12V1.5A
5V轉8V1A,8V2A,
5V轉9V1A,9V2A,
5V轉12V1A,12V1.5A,

深圳市百盛新紀元半導體有限公司
鄭曉曉
2851339680
13534212799 / 0755-6130 3950
郵箱:Parkson@szparkson.net
公司:深圳市福田區華強北賽格廣場24樓2405A