深圳市百盛新紀元半導體有限公司,自成立以來,始終堅守誠信為本的原則,專注于半導體領域的技術創新與服務提升。我們專注于DC-DC升壓轉換芯片、降壓轉換芯片、MOS場效應管、LDO穩壓芯片、鋰電池充電管理芯片、鋰電池保護系統芯片、過壓過流保護芯片、電壓檢測芯片的研發與銷售,憑借多年的半導體銷售從業經驗和公司經驗豐富的FAE團隊,我們為客戶提供優質的產品和全方位的服務。
我們的產品廣泛應用于智能機器人、無線充、移動電源、無人機、安防監控、車載導航、行車記錄、暖手寶、補水儀、玩具等領域,以卓越的性能和穩定的品質贏得了客戶的廣泛贊譽。無論是產品的性能還是服務的質量,我們都力求做到最好,以滿足客戶不斷變化的需求。
百盛新紀元秉持倉儲式的經營理念,以誠信、感恩、服務為宗旨,致力于為客戶提供多元化、全方位的優質服務。我們深知,只有真正站在客戶的角度思考問題,才能贏得客戶的信賴和支持。因此,我們始終堅持用心服務,用心傾聽,用心滿足客戶的每一個需求。
ANT2813原廠26V 耐壓5V/9V 適配器自動識別,7.4V鋰電池充電管理ic
詳情
ANT2813 特點:7.4V 鋰電池充電管理芯片,自動識別接入充電器是 5V 還是 9V,充電電流1.8A,耐壓26V, 內置 OVP/NTC功能,用于指紋鎖、對講機、音箱等市場,封裝ESOP-8。
ANT2805 特點:雙節和三節鋰電池充電管理芯片,自動識別接入充電器是 5V 還是 9V,充電電流1.55A,耐壓26V,內置 OVP/NTC功能,封裝DFN3*3。
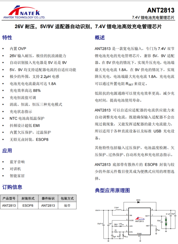
ANT2813 是一款寬電壓輸入,專門為 7.4V 雙節
鋰電池充電的充電管理芯片,兼容 5V,9V 適配
器。在 5V 供電的情況下,實現升壓充電,電池端
最大充電電流 1.8A,在 9V 供電的情況下,實現
降壓充電,電池端最大充電電流 1.8A,充電電流
可以通過外置電阻 RSET 來設定。
低阻抗的電源通路可以使充電效率更高,減少充
電時間,提高電池使用壽命。
ANT2813 可以自適應適配器的電流供應能力來
自動調整充電電流,既能確保輸入適配器不會出
現過載現象,又能發揮適配器的最大電流能力,
所以適用于各種直流設備以及標準 USB 充電設
備。
其他特性包括輸入過壓保護,電池溫度檢測、欠
壓保護、過熱保護、自動再充電和充電狀態指示。
內置 OVP
?
26V 輸入耐壓,極佳的抗浪涌能力
?
自動識別接入充電器是 5V 還是 9V
?
5V,9V 均支持適配器電流的自適應功能
?
極少的外圍,支持 2.2μH 電感
?
電池充電電流最高可達 1.8A
?
充電效率高達 88%
?
充電恒流值可調
?
涓流、恒流、恒壓三種充電模式
?
充電狀態指示
?
NTC 電池高低溫保護
?
抖頻設計超低 EMI
?
內置欠壓保護,過溫保護
?
無鉛無鹵封裝,ESOP
應用
?
藍牙音響
?
對講機
?
智能家居



深圳市百盛新紀元半導體有限公司
鄭曉曉
2851339680
13534212799 / 0755-6130 3950
郵箱:Parkson@szparkson.net
公司:深圳市福田區華強北賽格廣場24樓2405A