PD3.0,PD2.0快充方案,PD快充協議ic芯片-FP6606系列
- 2018-10-10 10:00:00
- 百盛電子 原創
- 47656
產品信息:
(A+C雙口) QFN20 SSOP20 FP6606CM 多口 QFN16 QFN24QC3.0快充協議IC
封裝
輸出電壓檔
支持協議
注
FP6601Q
SOT23-6
3.6V~12V /
5V, 9V, 12V
QC3.0, QC2.0 , FCP , AFC ,
BC1.2,Apple 2.4A, Apple 2A
FP6600Q
SOP8
3.6V~120 /
5V, 9V, 12V,20V
QC3.0, QC2.0 , FCP , AFC ,
BC1.2,Apple 2.4A, Apple 2A
FP6601AM
多口快充
SSOP10
SSOP16
3.6V~12V /
5V, 9V, 12V
QC3.0, QC2.0 , FCP , AFC ,
BC1.2,Apple 2.4A, Apple 2A
PD快充協議芯片
封裝
輸出電壓檔
支持協議
注
3.6V~12V /
5V, 9V, 12V,15V
PD3.0,PD2.0, QC3.0, QC2.0, FCP,AFC, BC1.2,Apple 2.4A/2A
FP6606C
SOP8
3.6V~12V /
5V, 9V, 12V
PD3.0,PD2.0, QC3.0, QC2.0, FCP,AFC, BC1.2,Apple 2.4A/2A
SSOP16
3.6V~12V /
5V, 9V, 12V,15V
PD3.0,PD2.0, QC3.0, QC2.0, FCP,AFC, BC1.2,Apple 2.4A/2A
FP6606
3.3V~20V
PD3.0等全兼容(外掛MCU)
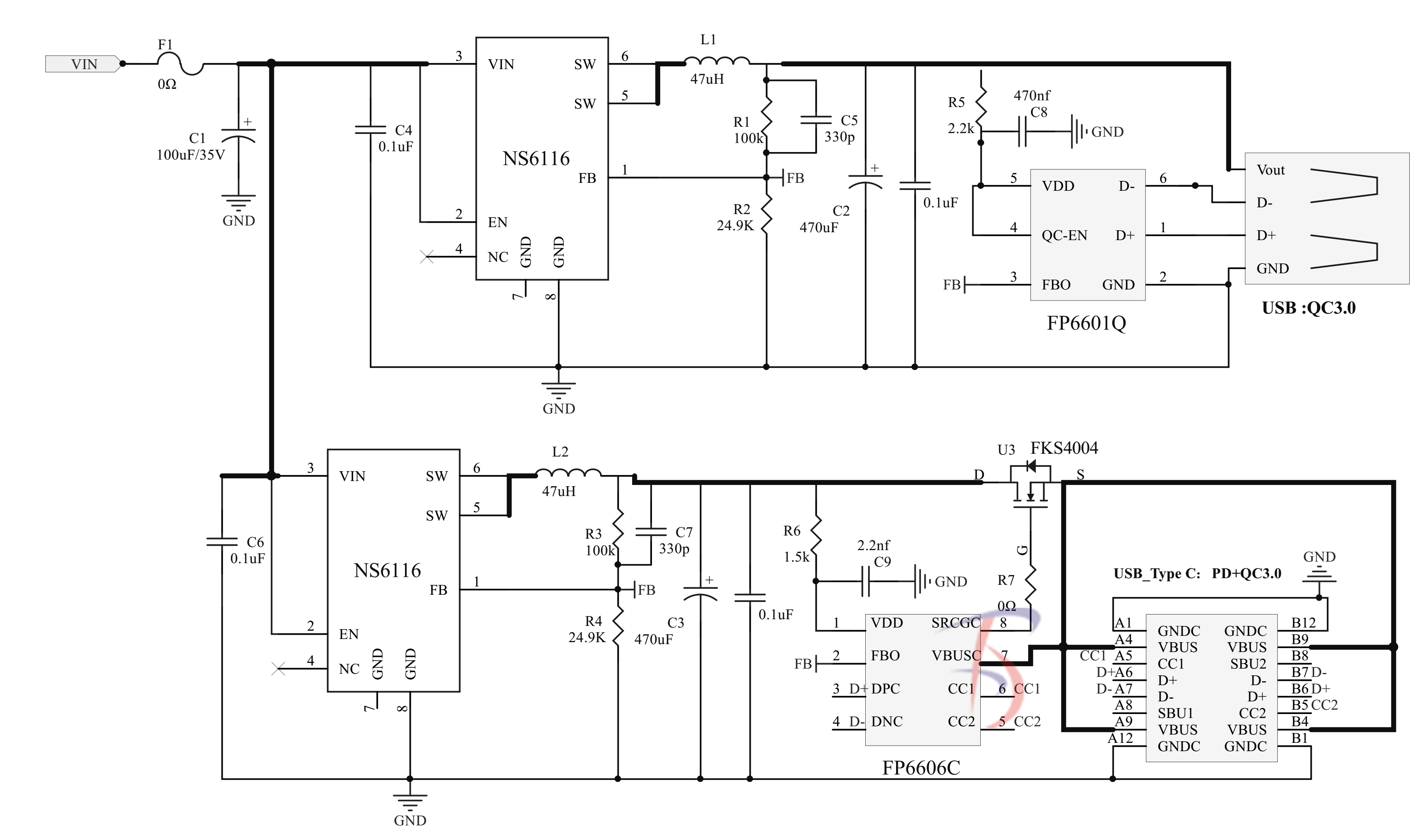
①DC-DC:雙口獨立18W快充(PD+QC)車載充電器方案
1. 概述:
輸入電壓:8V-30V
USB C輸出:5V3A,9V2A,12V1.5A(18W)
協議芯片:FP6606C 天德鈺(PD3.0協議+FP6601Q二合一芯片)
USB A輸出:5V3A,9V2A,12V1.5A(18W)
協議芯片:FP6601Q
電路保護: 過壓保護,短路保護,過溫保護,線補償功能。
2. 原理圖:

3.電路板:

4,BOM表:

5,效率測量:
USB C口數據:(負載儀CC模式)
- 5V
| 輸入電壓 | 輸入電流 | 輸出電壓 | 輸出電流 | 效率 | |
| 12.00V | 1.11A | 5.14V | 2.4A | 92.6% | |
| 12.00V | 1.43A | 5.27V | 3.0A | 92.13% | |
| 24.00V | 0.74A | 5.28V | 3.0A | 89.19% |
- 9V
| 輸入電壓 | 輸入電流 | 輸出電壓 | 輸出電流 | 效率 | |
| 12.00V | 1.60A | 9.25V | 2.0A | 96.35% | |
| 24.00V | 0.81A | 9.18V | 2.0A | 94.4% |
- 12V
| 輸入電壓 | 輸入電流 | 輸出電壓 | 輸出電流 | 效率 | |
| 12.00V | 1.53A | 11.85V | 1.5A | 96.8% | |
| 24.00V | 0.8A | 12.02V | 1.5A | 93.90% |
- 5V
| 輸入電壓 | 輸入電流 | 輸出電壓 | 輸出電流 | 效率 | |
| 12.00V | 1.1A | 5.12V | 2.4A | 93.90% | |
| 12.00V | 1.43A | 5.28V | 3.0A | 92.3% | |
| 24.00V | 0.74A | 5.27V | 3.0A | 89.2% |
- 9V
| 輸入電壓 | 輸入電流 | 輸出電壓 | 輸出電流 | 效率 | |
| 12.00V | 1.61A | 9.25V | 2.0A | 95.75% | |
| 24.00V | 0.82A | 9.19V | 2.0A | 93.39% |
- 12V
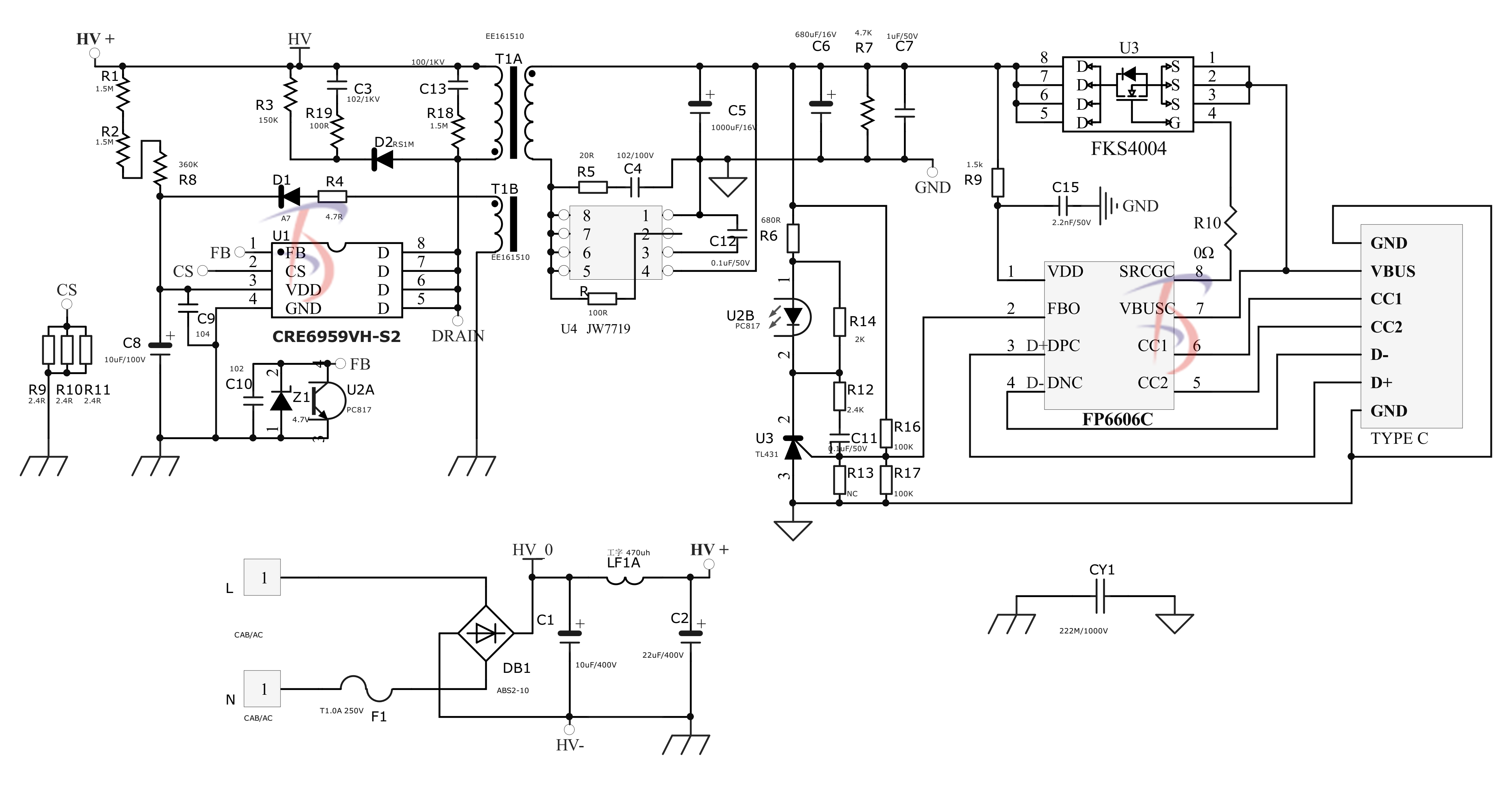
②AC-DC:單口18W PD快充旅充充電器方案
1.交流輸入
| AC input voltage range |
90Vac ~ 264Vac |
| AC input voltage rating |
100Vac ~ 240Vac |
| Output Voltage |
5V , 9V , 12V |
| Output Current |
3A , 2A , 1.5A |
| Output Power |
18W |
協議芯片:FP6606C 天德鈺(PD3.0/2.0協議+FP6601Q二合一芯片)
4.原理圖:

5.電路板:

對象:iphone 8plus / iphone X / iPhone XR / iphone XS 。
測試結果: 均進入PD快充模式(如視頻)

深圳市百盛新紀元半導體有限公司
鄭曉曉
2851339680
13534212799 / 0755-6130 3950
郵箱:Parkson@szparkson.net
公司:深圳市福田區華強北賽格廣場24樓2405A